作者:财联社 | 发布时间:2024-08-15 | 游览:188
苹果、Meta大厂等纷纷布局AI眼镜产品,A股相关概念股持续爆发,致力于智能眼镜“最后一公里”验配服务的博士眼镜收盘20CM 3连板,其股价本周累计最大涨幅109.65%。已有产品应用于智能眼镜的亚世光电收盘3连板。公司AR智能眼镜已研发完成的卓翼科技、为客户开发智能眼镜等产品的瀛通通讯2连板。此外,公司轻交互AR眼镜搭载AI功能的创维数字、公司推出5G AR眼镜的国脉文化收盘涨停。

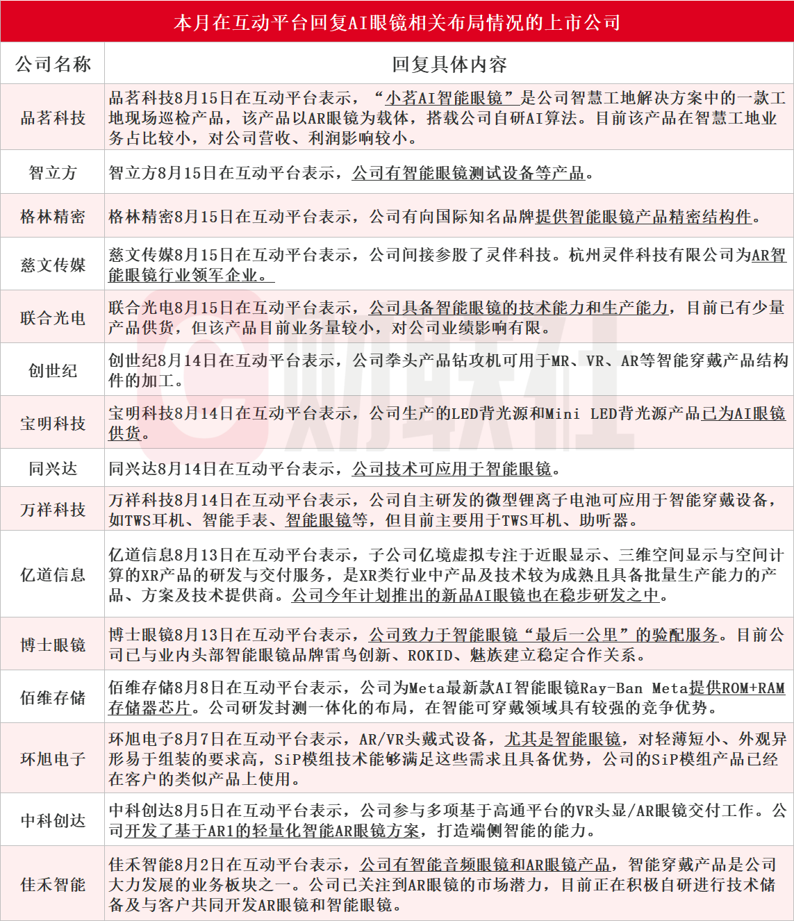
据财联社不完全统计,截至发稿,包括品茗科技、智立方、格林精密、慈文传媒、联合光电、创世纪、宝明科技、同兴达、万祥科技、亿道信息、博士眼镜、佰维存储、环旭电子、中科创达和佳禾智能在内的15家上市公司本月在互动平台回复AI眼镜相关业务布局情况,具体情况如下表。

消息面上,据多家媒体报道,苹果团队正继续试验开发多款智能眼镜产品,包括预计明年推出的平价版Vision Pro。根据公开资料统计,苹果、Meta等大厂均在布局智能眼镜产品。其中,Meta有望在9月“Connect大会”上发布“真AR眼镜”。
国金证券分析师樊志远、刘妍雪7月16日研报指出,根据IDC,2023年全球AR眼镜销量为48万台,智能眼镜销量为101万台。2024年Q1全球AR眼镜出货量为10万台、同增56%,智能眼镜出货量为26万台、同增217%。根据 Statista,2023 年全球眼镜(不含隐形眼镜)出货量达10亿副,伴随AI加成,未来行业有望突破千万级销量。

从竞争格局来看,伴随新品迭代,近年来AR、智能眼镜格局变化较大。2021、2023年Meta占比较高主要系其发布与雷朋眼镜的联名款Ray-Ban Stories、Meta Ray-Ban。2022年华为占比较高主要系其发布Huawei Eyewear。

国金证券分析师樊志远等人建议关注XR代工企业歌尔股份、立讯精密、华勤技术、龙旗科技、天键股份、佳禾智能、亿道信息等,光学企业水晶光电、舜宇光学科技、韦尔股份、瑞声科技、蓝特光学、美迪凯、腾景科技等,SOC企业高通、恒玄科技、炬芯科技等,电池企业德赛电池、欣旺达、珠海冠宇等,结构件企业长盈精密、统联精密等,眼镜零售品牌博士眼镜,眼镜制造商明月镜片、康耐特光学。
西部证券分析师郑宏达7月25日研报指出,Meta 2023年9月发布智能眼镜Ray-Ban Meta,AI大模型赋能下销量或已突破百万。Ray-Ban Meta AI智能眼镜有望成为智能眼镜领域的破局者,端侧AI赋能下AR智能眼镜有望成为比肩手机的下一代终端产品。伴随主流技术方案的迭代成熟,AR眼镜有望步入增长“快车道”,产业链相关公司未来可期。投资建议:1、代工:推荐天键股份;建议关注歌尔股份、华勤技术、立讯精密、龙旗科技、佳禾智能、亿道信息;2、光学:建议关注水晶光电、舜宇光学科技、蓝特光学、华灿光电、三安光电、韦尔股份、美迪凯、腾景科技;3、SoC:推荐恒玄科技;建议关注高通、联发科、炬芯科技、瑞芯微;4、其他:推荐亿纬锂能、欣旺达、珠海冠宇;建议关注紫建电子、德赛电池、瑞声科技。
板学网站投稿箱:1017175693@qq.com
版权所有: 龙岩市板学文化传媒有限公司 地址:龙岩市新罗区龙门街道考塘村龙门镇物流大道290-13
座机:0597-2566791 手机:13950891791 闽ICP备2021005547号-1