作者:界面新闻 | 发布时间:2024-11-26 | 游览:198
最新价:160.99
涨跌额:153.01
涨跌幅:1917.42%
成交量:37.0万手
成交额:31.0亿
换手率:91.68%
市盈率:215.9
总市值:322亿
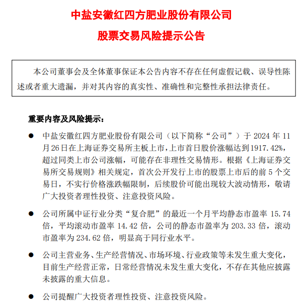
红四方11月26日公告,公司于2024年11月26日上市,上市首日股价涨幅达到1917.42%,超过同类上市公司涨幅,可能存在非理性交易情形。公司所属中证行业分类“复合肥”的最近一个月平均静态市盈率15.74倍,平均滚动市盈率14.42倍,公司静态市盈率为203.33倍,滚动市盈率为234.62倍,明显高于同行业水平。公司主营业务、生产经营情况、市场环境、行业政策等未发生重大变化,目前生产经营正常,日常经营情况未发生重大变化,不存在其他应披露未披露的重大信息。
板学网站投稿箱:1017175693@qq.com
版权所有: 龙岩市板学文化传媒有限公司 地址:龙岩市新罗区龙门街道考塘村龙门镇物流大道290-13
座机:0597-2566791 手机:13950891791 闽ICP备2021005547号-1