作者:界面新闻 | 发布时间:2024-11-28 | 游览:555
最新价:144
涨跌额:-3.05
涨跌幅:-2.07%
成交量:19.0万手
成交额:27.6亿
换手率:0.49%
市盈率:16.82
总市值:5590亿
相关股票
(11.9 4.02%)
(8.61 3.99%)
(6.11 2.69%)
(14.86 2.06%)
相关板块
(1.80%)
(1.16%)
(0.60%)
(0.43%)
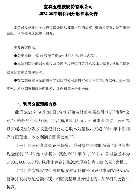
五粮液11月28日发布2024年中期利润分配预案公告,公司拟向全体股东每10股派发现金红利25.76元(含税),合计拟派发现金红利100亿元(含税)。本次利润分配预案需提交公司股东大会审议。
板学网站投稿箱:1017175693@qq.com
版权所有: 龙岩市板学文化传媒有限公司 地址:龙岩市新罗区龙门街道考塘村龙门镇物流大道290-13
座机:0597-2566791 手机:13950891791 闽ICP备2021005547号-1